基线是气相色谱仪运行中,性能的综合表现,组成仪器的各部分发生故障、操作条件和外界条件的变化等因素都会反映到基线上,因此可以根据基线(色谱图)判断故障的原因和部位。气相谱图基线异常 解决方法汇总 。
⑴ 基线状态是否准说明仪器有故障是相对而不是绝对的,如基线在高灵敏度时呈现噪声很大,而在低灵敏度时比较好,若分析要求在低灵敏度下可以完成,就可以认为仪器是正常的,反之不正常。
⑵ 再此讨论的基线(色谱峰)异变,是指按已知色谱分析方法操作时,得到的色谱图与没有问题的已知色谱图比较,出现某些组分峰畸变、“鬼峰”或基线不正常。或者说,对于一个正在使用的色谱分析方法,由于不要求或出于无奈时,有些峰分不开、拖尾或峰型不对称等并不影响方法的实施,就不属于仪器有故障,否则应重新修改、审定原来的色谱分析方法;
⑶ 由于使用了来路不明的样品、不能确保纯净的气源或没有经过充分老化或评价过的色谱柱等等而造成的仪器被污染、基线不稳、峰分不开和峰拖尾等,纯属误操作,也不适合使用此方法所列实例来分析排除故障。
⑷ 另外在使用整机基线(色谱图)异常,分析排除故障前最好先做以下三点工作:
第一,仔细核查操作条件,是否与分析方法要求一致;
第二,怀疑有了故障色谱图和所存的标准色谱图对照,判断是否真出了问题,千万不要盲目检修仪器;
第三 ,逐项仔细观察仪器或设备工作状态,看是否存在误操作。
1、仪器基线噪声大



2、仪器基线漂移大


3、正常操作中基线出现无规则毛刺


4、正常操作中基线上出小峰

5、基线呈波浪状变化


6、基线突然向一个方向漂移


7、程序升温分析基线上漂或出现不规则峰


8、恒温操作时基线出现不规则变化


9、出现负峰


10、圆顶峰


11、圆平顶峰


12、出现“N”或 “W”峰


13、台阶峰


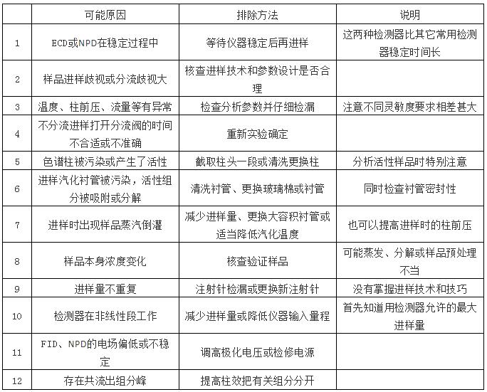
14、色谱峰忽大忽小

15、“鬼峰”(怪峰、多余峰、记忆峰)
.jpg)


16、出峰后基线下移


17、峰拖尾

a. 所有峰都拖尾:

b. 活性样品组分拖尾(随保留时间增加拖尾加剧)

c. 保留时间短的峰拖尾

d. 保留时间长的峰拖尾

e. 其他原因

18、峰裂分( 单组分出现双峰)

a. 所有峰裂分

b. 部分峰裂分

c. 其他原因

19、前沿峰(舌头峰)

20、峰分离度变差

21、带毛刺的峰


22、色谱数据处理工作站观察到矩形峰






